
Product discovery - Base única de cadastros de clientes entre duas empresas do mesmo grupo
Neste projeto eu e minha colega PM tínhamos a missão de fazer um discovery de um problema antigo de credenciamento que a Vindi Pagamentos tinha com uma de suas maiores parceiras, uma empresa de plataforma de e-commerce que compartilhava a mesma base de clientes.
O problema
O problema que tínhamos era o seguinte: uma empresa parceira da Vindi, aqui denominada apenas como Parceira X, é uma plataforma de e-commerce que possui uma base de cadastro de clientes compartilhada com a Vindi. Se uma pessoa possui conta na Parceira X, automaticamente tem conta também na Vindi, visto que a Vindi processa todos os pagamentos da Parceira X.
Porém, se uma pessoa possui conta na Vindi e tenta criar um cadastro na Parceira X usando uma combinação de CPF, CNPJ ou e-mail diferente da combinação já existente na Vindi, é exibido um erro para esta pessoa informando que ela já possui cadastro na Parceira X usando dado diferente, sem informar a relação com o cadastro na Vindi . Devido a este erro, a pessoa que está tentando contratar a plataforma de e-commerce fica impedida de prosseguir a contratação sem uma intervenção do time de atendimento para ajudar a entender qual dado está diferente e o que fazer para ajustá-lo.
Esta fricção no credenciamento gera demanda para o time de atendimento e uma experiência ruim para a pessoa que está tentando criar sua loja virtual, além de aumentar as chances da Parceira X perder clientes.
Bora começar a investigação
Para poder pensar em possíveis soluções para este problema, começamos nosso processo de product discovery.
A primeira etapa foi nos reunirmos com algumas pessoas do time de produtos, design e desenvolvimento para levantarmos algumas ideias de solução. Dedicamos um tempo para que todos pudessem sugerir soluções, depois agrupamos as soluções e colocamos em uma matriz de benefício x esforço. Selecionamos as 4 soluções com esforço menor e que ofereciam benefícios consideráveis e colocamos em uma tabela para analisar os seguintes pontos de cada uma: como fazer, riscos e impactos.
Depois fizemos o exercício de responder estas 3 perguntas para cada solução:
o que esta solução resolve?
o que ela não resolve?
quais são os indicadores para tomada de decisão?
Após este exercício, escolhemos 2 soluções que levaríamos adiante para discovery, que são: ampliar possibilidades de recuperação de conta já existente na Vindi e segmentar a base de contas, dividindo entre contas de pessoas compradoras (que apenas tiveram cadastro criado na Vindi devido a uma compra feita em alguma loja virtual cujo pagamento foi intermediado pela Vindi) e contas de pessoas vendedoras (que já utilizaram a Vindi para receber pagamentos em suas lojas).
Elá fomos nós...
Antes de descrever as etapas seguintes, vou só deixar descrito aqui algumas coisas:
História de usuário
Como lojista, quero recuperar minha conta já existente na Vindi para prosseguir com a contratação da loja virtual na plataforma Parceira X.
Impacto esperado
Melhorar a experiência e diminuir o tempo de credenciamento de lojistas da Parceira X que já possuem conta comprador na Vindi
Diminuir a quantidade de tickets de atendimento relacionados a este problema
Aumentar o booking de clientes Vindi e Parceira X
As primeiras pessoas que puxamos um papo foi o time de Compliance e Risco para entender quais dados da conta do cliente eram sensíveis para utilizar em uma recuperação de conta, além de regras da LGPD.
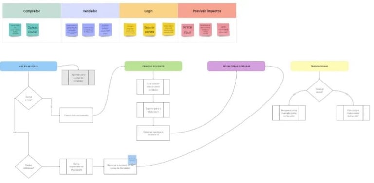
Depois, chamamos o time técnico para falar mais sobre a segmentação da base de contas entre compradores e vendedores e como ficaria a visualização de menus e experiência para cada um destes perfis.
Nesta conversa, entendemos que se a segmentação da base fosse feita, poderíamos oferecer a possibilidade do comprador se logar na Vindi com outro dado que não fosse o e-mail, pois nos casos que o comprador não lembre qual e-mail utilizou ou então não tenha mais acesso àquele e-mail, ele possa se logar com CPF ou outro dado. Sendo assim, fomos buscar referências de logins com outros dados diferente de e-mail.
Busca por referências
No total pegamos referência de 14 empresas e os principais insights foram:
CPF, telefone, usuário e código do cliente são os dados mais utilizados para login, depois do e-mail
Tipo de conta (PJ ou PF) é considerado para o login em algumas das empresas pesquisadas
Após levantarmos todas estas referências, partimos para o desenho de fluxos de como seria a experiência de se logar na Vindi quando a pessoa tivesse uma conta de comprador e uma conta de vendedor utilizando o mesmo CPF.
Referência de login na plataforma de XP Investimentos utilizando dados diferentes de e-mail
Exemplo de login no app Nubank usando o CPF, quando este CPF está atrelado a mais de uma conta (conta PF e PJ por exemplo)
Recuperação de conta
O outro assunto que também precisávamos explorar era ampliar as possibilidades de recuperação de conta. Primeiro, conversamos com nosso time de atendimento para entender como eles resolviam estes casos. Eles nos mostraram que utilizam um link dentro do próprio site institucional da Vindi que permite consultar qual e-mail está atrelado à um determinado CPF.
Em seguida, partimos para o benchmarking de recuperação de conta para entender como é esta experiência em outras empresas, já que na Vindi só tínhamos a opção de recuperar conta através de e-mail e SMS (este último apenas para contas de vendedores com número de celular verificado).
Conseguimos referência de 13 empresas e os principais insights foram:
Envio de SMS e pergunta de segurança são as formas mais utilizadas para recuperar uma conta, depois do envio de link ou código por e-mail
Envio de documento + solicitação também é uma forma de recuperação de conta praticada por algumas das empresas pesquisadas
Link que o time de atendimento Vindi usa para identificar qual e-mail está atrelado a um CPF de uma conta
Recuperação de conta do Gov.br através de formulário de solicitação
Recuperação de conta do Gov.br através de leitura de QR code + reconhecimento facial
Feito este benchmarking, começamos a esboçar fluxos novos de recuperação de conta considerando outras possibilidades além do e-mail. No entanto, quando fomos pensar na recuperação de conta para uma pessoa que está tentando contratar uma loja na Parceira X mas já possui conta de comprador e precisa recuperar esta conta já existente para prosseguir na contratação, vieram algumas dúvidas:
Por que a Parceira X não menciona a Vindi no momento de exibir o erro de conta já existente?
Em qual momento a Parceira X “apresenta” a Vindi para seus lojistas?
E assim ativamos o “modo Marília Gabriela” e partimos para algumas entrevistas com stakeholders.


Hablando com stakeholders
Falamos com o gerente comercial da Parceira X e ele nos disse o seguinte:
"O principal motivo de não citar fortemente a Vindi nessa etapa é que o cliente está contratando a Parceira X. Hoje a criação de conta que fazemos é necessária pelo formato que está desenhado todo o biling e sinergia de usos.
Quando nós que resolvemos, o cliente ainda nos dá um crédito, se informarmos e dependermos dele fica parecendo um empurrão de problema que eles não conseguem entender (e com razão)."
Depois entrevistamos a pessoa de produto responsável pela jornada de onboarding dos lojistas que contratam a Parceira X para entender em qual momento e como a Vindi era apresentada para estes lojistas:
"O onboarding é composto por várias etapas, cada etapa tem as suas missões. Dentro da etapa 'Configurações' tem a missão 'Configurar formas de pagamento'. É neste momento que o lojista acessa o conteúdo relacionado a Vindi."
Ok, já sanamos estas dúvidas. Mas a gente ainda precisava de mais dados.
Erros de conta já existente: quantas vezes por mês ocorrem? Como são exibidos para a pessoa usuária?
40%
Ou seja, quase 70% dos erros
dos erros correspondem a casos que o contratante já possui conta usando o mesmo CPF, porém com outro e-mail atrelado
dos erros correspondem a casos que o contratante já possui conta usando o mesmo e-mail, porém com outro CPF atrelado
dos erros correspondem a CNPJ que está atrelado a outra combinação com CPF ou e-mail diferentes
15%
são de combinação de e-mail com CPF
28%
Colocamos todos estes dados em uma tabela que descrevia os tipos de erro mais frequentes e deixamos uma coluna reservada para propormos melhorias nos textos destes erros, de forma que ficasse claro para a pessoa contratante o motivo daquele erro e quais caminhos ela deveria seguir.
Massss, nem tudo é como a gente deseja… As informações que chegam até a interface de contratação da loja, não retornam claramente qual foi a combinação que gerou o erro, pois são filtradas por uma outra plataforma. Isso significa que não conseguimos deixar o texto dos erros exibidos para a pessoa contratante um pouco mais detalhados sem precisar de atividades de desenvolvimento por parte da Parceira X.


Porém, nem tudo estava perdido. Fomos informadas que o time comercial da Parceira X havia implementado recentemente uma solução paliativa para este problema: se uma pessoa iniciasse a contratação da loja no site da Parceira X e não finalizasse em até 30 minutos, algum consultor entraria em contato com esta pessoa para entender o que houve e oferecer ajuda para finalizar a contratação. Neste caso, o consultor conseguiria tratar o caso diretamente com o time de atendimento da Vindi e poderia pedir edição nos dados da conta já existente. Show!
Minha reação quando fiquei sabendo que não dava para simplesmente mudar o texto dos erros sem um grande esforço de desenvolvimento
Nesta etapa, o objetivo era entender quantos tickets de atendimento o time comercial da Parceira X abriu para a Vindi no primeiro trimestre de 2023 relacionados a alteração de dados cadastrais. Desta forma teríamos uma ideia do volume de atendimentos que ainda chegavam referente a este assunto. E o resultado foi...40% do total de atendimentos Vindi no primeiro trimestre eram acionamentos da Parceira X.
Entendendo dados de atendimento
Após todas estas descobertas, começamos a pensar nas propostas de soluções para o problema. Dividimos as propostas em curto, médio e longo prazo de acordo com o tempo de desenvolvimento e para que pudéssemos começar a entregar valor o quanto antes.
Partiu pensar em soluções
Soluções de curto prazo
Criar no fale conosco Vindi uma opção de recuperação de conta exclusiva para quem está criando loja na Parceira X, semelhante a opção já existente que indica o CPF atrelado a conta. Pode ser também um link exclusivo para o time da Parceira X utilizar sem precisar acionar atendimento Vindi;
Disponibilizar na central de ajuda da Parceira X um artigo sobre incompatibilidade de e-mail/cpf/cnpj na Vindi;
Disponibilizar no artigo sobre incompatibilidade de e-mail/cpf/cnpj o link para a recuperação de conta exclusiva do fale conosco Vindi, caso ele fique disponível para todos;
Disponibilizar na mensagem de erro da Parceira X, links para central de ajuda e atendimento em caso de erro de incompatibilidade de e-mail/cpf/cnpj, além de avisar que o time comercial entrará em contato.
Soluções de médio prazo
Separar a base de contas de compradores da base de contas de vendedores;
Mudar textos dos erros exibidos pela Parceira X, instruindo o cliente sobre qual é a combinação de e-mail + CPF + CNPJ já existente na Parceira X e porquê.
Soluções de longo prazo
Recuperação de conta via SMS;
Recuperação de conta via perguntas sobre histórico de compras + envio de documento (para contas de compradores);
Recuperação de conta via perguntas de segurança (para contas de vendedores);
Recuperação de conta via formulário de solicitação + envio de documento;
Cliente conseguir prosseguir na criação da loja na Parceira X mesmo que haja incompatibilidade de e-mail/cpf/cnpj. Este caso seria tratado apenas no momento do pagamento da ativação da loja.